4月1日起,包括安徽省在內,全國各地迎來首個環境保護稅征收期。環境保護稅對誰征收?征收標準是什么?小編采訪了相關部門負責人,為你解讀——
誰是納稅人?
直接向環境排放污染物的單位
作為環保稅的前身,“排污費”在我國已有30多年歷史。在日常生產生活中,學校、醫院、商場、餐館,甚至是個人,都會“排污”。那么,是不是都要繳納環保稅呢?
“不是所有向環境排放污染物的單位都要申報繳納環保稅。”重慶市地稅局相關負責人介紹,按照《環保稅法》規定,直接向環境排放應稅污染物的企業事業單位和其他生產經營者才是“環保稅納稅人”,應當繳納環保稅。
該負責人舉例:一家餐館如果將污水排進排污管網,進入污水處理廠處理,是不需要申報繳納水污染物環保稅的;但如果污水直接排放到河流、田野、山坡等外環境中,則屬于環保稅納稅人,必須申報繳納環保稅。
同理,水泥、鋼鐵、火電、化工、石油等行業企業都可能成為環保稅的納稅大戶。
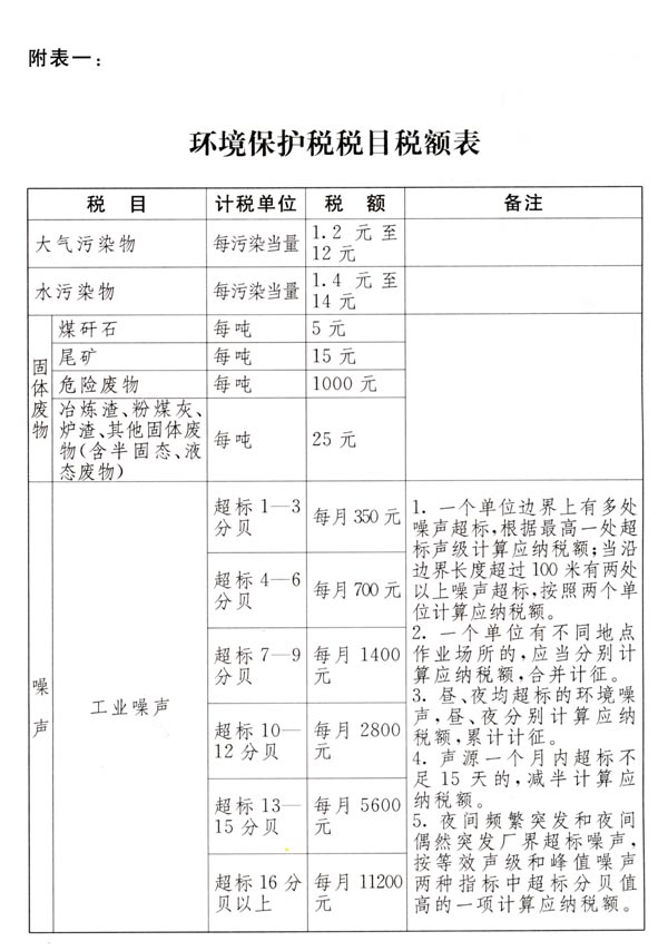
稅額如何定?

有哪些優惠?
五項免稅、兩項減稅
稅法規定了五項免稅:一是農業生產(不包括規模化養殖)排放應稅污染物的;二是機動車、鐵路機車、非道路移動機械、船舶和航空器等流動污染源排放應稅污染物的;三是依法設立的城鄉污水集中處理、生活垃圾集中處理場所排放相應應稅污染物,不超過國家和地方規定的排放標準的;四是納稅人綜合利用的固體廢物,符合國家和地方環境保護標準的;五是國務院批準免稅的其他情形。
同時,還設置了兩檔減稅優惠,即納稅人排污濃度值低于規定標準30%的,減按75%征稅;納稅人排污濃度值低于規定排放標準50%的,減按50%征稅,從而進一步調動企業改進技術工藝、減少污染物排放的積極性。
![安徽印刷網-安徽省印刷行業門戶網[打造安徽印刷網絡平臺,解決一站式印刷難題]](http://www.peakwb.cn/skin/yihuaixu/image/logo.gif)